下面这张图是台湾法规列出的美白成分 , 但是不全 , 仅供参考 。

文章图片
图片来源:台湾法规
我们在买产品的时候 , 要看产品里到底有多少美白成分 , 商家是不是在唬人 , 从成分表里就能窥见一二 。
除此之外 , 在国内买的产品 , 还要看包装上的「备案文号」或是「生产许可证」 , 如果有「国妆特字」或「国妆特进字」 , 才是被国家认可的美白祛斑产品 。
通常 , 含有越多种类美白成分的产品 , 效果会更好 。
但是 , 并不建议敏感肌肤的朋友尝试 , 先做好基础护理 , 比如保湿、防晒等 , 当皮肤变得健康之后 , 再尝试 。

文章图片
⑥ 健康肌肤 , 每 1~2 周去一次角质
角质层太厚 , 光线不容易反射 , 皮肤就会看上去不通透 , 显得暗淡 。
如果是正常的皮肤 , 可以每 1~2 周去一次角质 , 最好是在医生的指导下进行 。
敏感肌肤去角质的风险大 , 就算白了 , 也会有其他问题 , 不建议尝试 。
去角质成分已经讲过很多次了 , 无非是各种酸 , 水杨酸和果酸是最常见的 , 另外乳酸杏仁酸都也可以 , 还是那句话:谨慎使用 。

文章图片
祛痘去闭口
痘痘或者闭口的问题 , 很多人都会有 。
重点要说的是 , 痘痘看上去差不多 , 但种类和程度都各异 , 详细讲的话 , 恐怕就要讲一本书了 。
而且 , 其中遗传 + 激素 + 饮食的原因占了很大一部分 。 所以 , 大家可以记住以下两点 。
⑦ 护肤品只能缓解痘痘症状 , 复发可能性大
护肤品只能缓解症状 , 没办法解决痘痘产生的根本原因 。 如果是作息引起的 , 一旦不正常 , 就又复发了 。
比如高糖、高热量的饮食 , 是很多人长痘的原因
▼

文章图片
如果你只是想治标不治本 , 那么其实还是有外用药物和护肤品可以帮忙 , 从原理上说无非是抑菌和控油 。
常见的成分包括维 A 酸及其衍生物、过氧苯甲酰或者果酸水杨酸 。
⑧ 想要根治痘痘 , 调整饮食或用药治疗
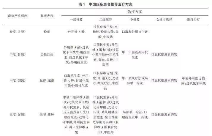
根据比较权威的痤疮治疗指南 , 可以有以下治疗方案参考:

文章图片
图片来源:中国痤疮患者治疗推荐方案
但是还是要提一句 , 如果痘痘的问题比较严重 , 及时就医要比自己折腾重要得多!
文章的最后还是要强调一句 , 我国化妆品法规中没有“药妆品”的概念 , 对于以化妆品名义注册或备案的产品 , 宣称“药妆”“医学护肤品”等“药妆品”概念的 , 属于违法行为 。
如果需要查看化妆品的身份证明 , 也可通过国家药品监督管理局网站(http://www.nmpa.gov.cn/WS04/CL2045/)或者“化妆品监管”APP通过产品名称、批准文号或备案号查询 。
来源:人民网科普
编审:省局办公室
发布:葛程元
经验总结扩展阅读
- 女神给女神们的“美丽秘笈”,请查收!
- 女神三八女神节将至,艾艾贴艾草舒润纯露水用“艾”为你呵护肌肤
- 女神林嘉欣过生日晒照,素颜直面镜头一脸的褶子,和妆后判若两人
- 女神沈阳尚柏奥莱“花漾女神,完美绽放”活动圆满结束!
- 女神浩诗养生破壁机一机多能不占地,女神就要精致悦己
- 技术绽放你的青春与美丽,逆龄女神的最佳选择!
- 魔芋 3.8别再送口红香水巧克力了 这三款数码产一样能取悦你的女神
- 女神baby“精灵”造型生图曝光,瘦骨嶙峋身材吓人,像皮包骨的骷髅
- 女神38女神“价”到 ,神秘彩妆免费抽!
- 女神伊能静直播少女感依旧,52岁已经是2个孩子的妈,网友:不老女神
