直属学校

文章插图
金家岭街道

文章插图
中韩街道

文章插图
沙子口街道

文章插图
王哥庄街道

文章插图
北宅街道

文章插图
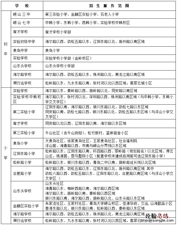
【青岛崂山区2023年义务教育学校招生服务范围】注:带※号学校为新建学校;带☆号学校为学区有调整学校
经验总结扩展阅读
-
-
2022年12月17日订婚黄道吉日 2022年12月17日是订婚的黄道吉日吗
-
李雪琴|李雪琴:只有不想抱你的前男友,分手是他的蓄谋已久
-
-
-
-
-
事实证明,让中年男人心动的女人是这四种类型,别不信
-
-
-
2023年2月12日补墙吉日一览表 2023年2月12日补墙好不好
-
品牌|《辣妈辣么美》节目倾情推荐同款AEAB防脱洗发水
-
-
-
2022年11月10日是入学吉日吗 2022年11月10日入学好吗
-
地震|直击土耳其地震救援现场 一位老人蹲在废墟上哭泣
-
-
-
我从初中之后就没有继续上学了|小姑子离婚后发现自己怀孕,我默默跟她换了碗,公婆感动
-