健康缘来很简单|最全的常见食物性味表!快收藏,下次照着它吃,疗效比药还好!

文章图片

文章图片
熟悉中医的朋友都知道 , 中药治病讲究“四气五味” 。
《神农本草经》就曾指出 , 药有酸咸甘苦辛五味 , 又有寒热温凉四气 。
但您可能不知道的是 , 这个理论除了能指导中药使用 , 也同样适用于认识食物 。
食物用好 , 比药更强!宋·严用和在所著《济生方》中写道:“善摄生者 , 谨于和调 , 使一饮一食 , 入于胃中 , 随消随化 , 则无留滞为患 。 ”
每一种食物都有性和味 , 只有识性又识味 , 全面了解 , 才能做到合理应用 , 获得“倍胜于药”的效果 。
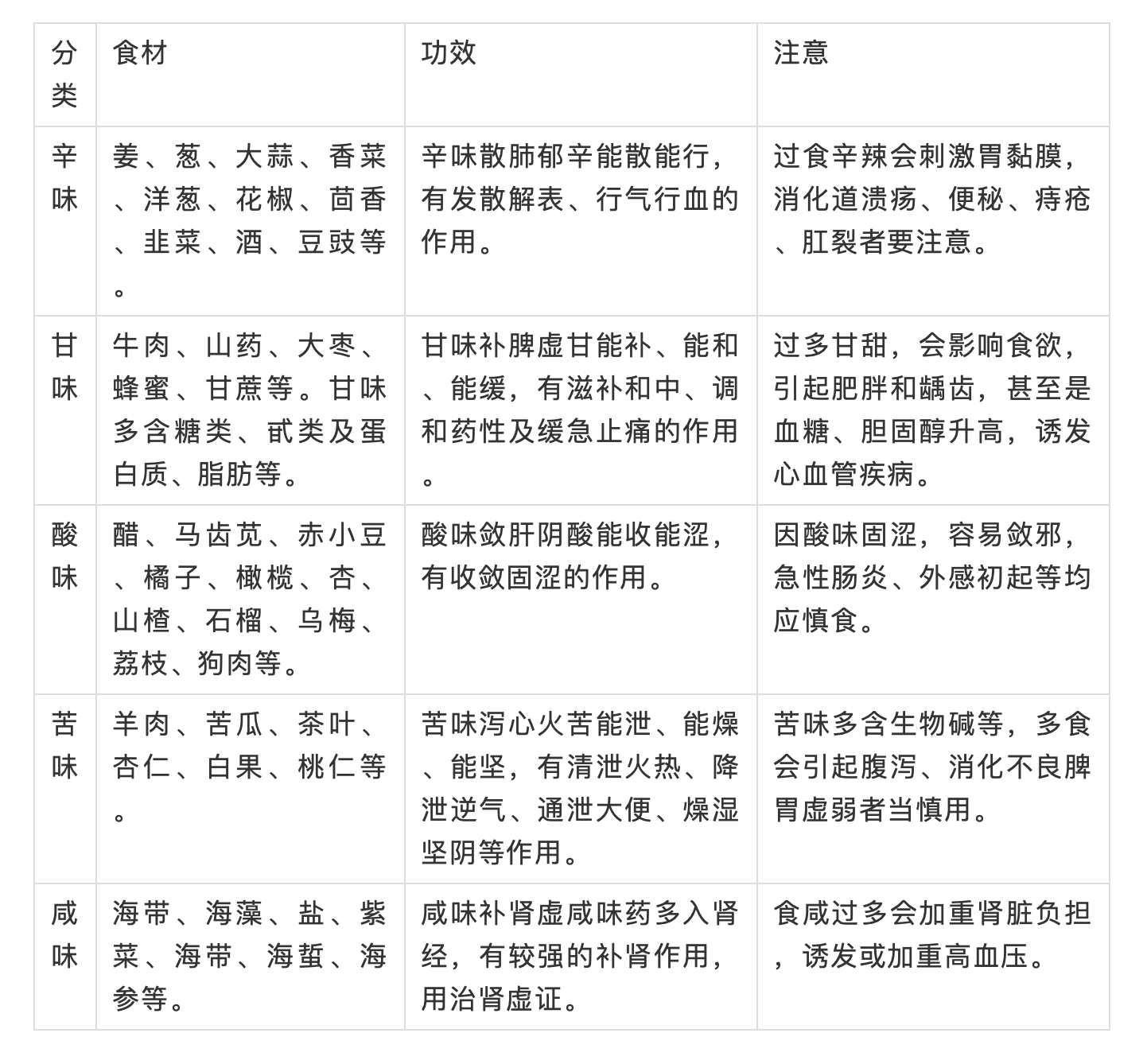
食物的“四气”怎么区分四气 , 又指四性 , 即寒、热、温、凉四种不同的药性 。 其中寒与凉、热与温是程度上的不同 , 温次于热 , 凉次于寒 。
常见的食物的药性分类:
食物的“五味”按需选择五味指酸、苦、甘、辛、咸五种不同的味 。
食物也能治大病
温散风寒——葱姜汤
材料:葱白30克 , 生姜30克 , 红糖适量 。
做法:把葱白洗净 , 切成小段;生姜洗净 , 切成小薄片 。 一并放锅中 , 加水一碗 , 煮至半碗(约150毫升) , 调入红糖 , 趁热一次喝下 。
功效:葱白、生姜性温 , 有温通的作用 , 配用红糖调味 , 能温能行 , 合而有辛温解表的作用 。 感冒风寒证 , 表现为恶寒发热、鼻塞流清涕、苔薄白、脉浮迟者 , 宜于采用 。
清热解表——桑叶豆豉饮
材料:桑叶15克 , 淡豆豉15克 。
做法:把桑叶、淡豆豉一并放锅中 , 加水一碗半 , 煮至大半碗(约200毫升) 。
功效:桑叶、淡豆豉性凉能清热 , 味辛能发散 。 二者煮水服用 , 清热解表 , 善治风热感冒 , 表现为发热重、恶寒轻、咽喉红肿、鼻流黄涕、苔薄黄、脉浮数者 。
温养补益——羊肉汤
材料:炒当归30克 , 羊肉500克 , 生姜60克 , 陈皮30克 。
做法:把羊肉原块放沸水中焯5分钟 , 去净血水 , 捞出沥干 , 横切成小块;生姜洗净 , 连皮切开 , 用刀背拍松;当归、陈皮用清水浸20分钟 。 将当归、陈皮连同所浸之水倒入砂锅 , 加羊肉、生姜 , 并加足量水 , 盖好 , 用武火烧沸 , 撇去浮沫 , 改用文火炖至羊肉熟烂即成 。 弃当归、生姜 , 吃羊肉喝汤 。
【健康缘来很简单|最全的常见食物性味表!快收藏,下次照着它吃,疗效比药还好!】功效:羊肉温中补虚;生姜、陈皮味辛性温 , 温胃散寒;当归性味甘辛温 , 养血补虚 。 诸物合用 , 是有效的温养补虚膳食 , 可用于妇女产后虚冷 , 也可用于调治虚劳羸瘦、腰膝酸软、手足清冷 。 体寒者食用 , 有助于补虚暖身 , 提高抗寒能力 。
经验总结扩展阅读
- 什么家有柯基:柯基幼犬可以吃什么 小柯基吃什么又营养又健康?
- 进行悄悄告诉女人:护肤牢记4个“秘诀”,四十岁看起来也很年轻
- 我爱过你,后来放下了
- 一个没太大能力又无学历的离异女人在深圳有房有车,未来会怎样?
- 挑出来如何让脸上痘痘消停?痘博士来告诉你办法
- 繁华三千,仅倾情一朵,缘之所寄,且一往而深
- 什么永不缺席的ins美甲合集又来了!速速安排!
- 鸡蛋 单眼皮女生看过来!4种日常眼线画法,超简单打造高级感眼妆 。
- 发型 光遇:绊爱迎来重在优化,发型与发饰拆开,玩家:你到是返场啊?
- 只有自己变得优秀了,其他的事情才会跟着好起来
