雾都夜话|2021年7月河南特大暴雨全国揪心, 央媒痛批无良企业发“国难财“

文章图片

自2021年7月17号以来 , 河南大部分地区出现暴雨大暴雨 , 这是自“758”之后 , 河南人民面临的第二次险情 , 尤其是河南的省会郑州 , 在一个小时降价了201.9毫米特大暴雨 , 这是什么概念?相当于接纳了106个西湖的水量 , 灾情牵动着所有人的心 , 连林生斌都捐了100万 , 可见这次灾情的严重性 , 有的民宿老板开放50家分店供逃难人员避难 , 有的酒店老板将房价调到六块 , 有的人冒着生命危险救下即将被洪水冲走的孩子 , 无一不让人感动的热泪盈眶 , 在这种正能量满满的时候 , 一些无良商家借此炒作营销自己 , 央媒点名怒批发国难财 。
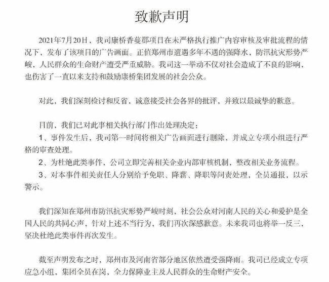
2021年7月20号 , 康桥集团发布了一则楼盘海报“入住高地 , 让风雨只是风景” , 甚至还有企业借机宣传车位项目 , 郑州暴雨如此严重 , 防汛抗灾形势极其严峻 , 大家都在为郑州、为河南加油 , 可这些企业竟然动起了歪心思 。
【雾都夜话|2021年7月河南特大暴雨全国揪心, 央媒痛批无良企业发“国难财“】
2021年7月21号央媒中新社的官号发布消息 , 点名痛批了康桥集团在河南暴雨期间的营销行为 , 人命关天岂能营销?难道是郑州的水进了脑子?机智的网友们还送上了广告文案 , 再见了康桥 , 距离倒闭一步之遥 。 此外央媒还批评了另一家营销车位的企业 , 只见海报中一辆车淹没在洪水中 , 再配上文案 , “就算大雨让这座城市颠倒 , 有车位无烦恼” , 让人感觉十分不适 , 难怪遭到网友和官媒的痛批 , 随后这些商家集体快速地发布了道歉声明 , 当然也有一部分装死的 , 毕竟你永远也叫不醒一个装睡的人 , 甚至还有部分酒店将价值涨到了2888元 , 这样的房价恐怕没几个人住得起啦 , 令人唏嘘不已 。
经验总结扩展阅读
- 厉害的人,都在培养自己这几种能力,希望你也有
- 中国最有名的3座名山,你都去打卡了吗?有生之年建议都去一趟
- 这本去年感动到我的治愈绘本姊妹篇,讲我们都离不开的亲密关系
- 现在单身的人那么多,其实都存在这种原因
- 深圳宝山技工学校│有些事,说出来,那都不是事!
- 九言|每次归程,都是为了更好出发,每次停歇,都是为了积攒能量
- 归程 九言 |每次归程,都是为了更好出发;每次停歇,都是为了积攒能量
- 真正厉害的人,都会努力逼自己做好这三件事
- 很多人都这样觉得 71岁大爷说“退休之后,一定要留钱养老
- 老同学发来 “一个群的短文” !说得太好了,值得一读~有群的都看看!
