
文章插图
支持以下4种服务注册方式:
- 通过SDK注册:北极星提供了多语言SDK , 服务可以通过集成SDK , 调用registerInstance接口完成服务注册 。
- 通过服务框架注册:服务一般与服务框架集成(比如Spring Cloud Tencent (opens new window)) , 框架本身会提供服务自动注册功能 , 服务启动后 , 框架会将服务信息自动注册到北极星 。
- 通过k8s同步的方式注册:用户通过k8s部署服务 , 并注册为k8s的service , 北极星通过controller的机制 , 从k8s中将service和endpoint信息同步到北极星 , 完成服务注册 。
- 通过OpenAPI注册:北极星控制面提供基于Rest标准的OpenAPI , 用户可通过OpenAPI完成服务注册的操作 。

文章插图
支持以下4种方式进行服务发现:
- 通过SDK服务发现:北极星提供了多语言SDK , 服务可以通过集成SDK , 调用getAllInstances接口完成全量服务列表拉取 。
- 使用框架服务发现:北极星支持对接多个主流的服务框架(比如Spring Cloud Tencent (opens new window)) , 主调方服务通过服务框架进行发现RPC请求 , 即可通过框架内部扩展机制使用北极星服务发现能力 。
- 使用sidecar服务发现:北极星提供服务网格能力 , 服务程序可以基于sidecar的方式 , 通过DNS或者流量拦截 , 进行服务发现 。
- 使用OpenAPI服务发现:北极星控制面提供基于Rest标准的OpenAPI , 用户可通过OpenAPI完成服务发现的操作 。

文章插图
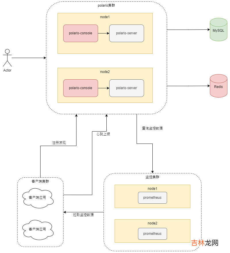
组件类型功能说明polaris最新stable版本系统组件服务治理控制面polaris-console最新stable版本系统组件服务治理控制台MySQL
>= 5.7第三方依赖服务数据存储Redis>=4.0第三方依赖心跳状态数据缓存Prometheus>=2.28.0第三方依赖可观测性集群安装- 初始数据导入
# 下载polaris最新版本v1.12.1wget https://github.com/polarismesh/polaris/releases/download/v1.12.1/polaris-server-release_v1.12.1.linux.amd64.zip# 下载polaris-console最新版本v1.9.1wget https://github.com/polarismesh/polaris-console/releases/download/v1.9.1/polaris-console-release_v1.9.1.linux.amd64.zip# 解压polaris-serverunzip polaris-server-release_v1.12.1.linux.amd64.zip# 解压polaris-consoleunzip polaris-console-release_v1.9.1.linux.amd64.zip# 进入polaris-server目录cd polaris-server-release_v1.12.1.linux.amd64# 执行mysql脚本导入到mysql数据库mysql -u root -p 123456 -h 192.168.50.100 < store/sqldb/scripts/polaris_server.sql将文件拷贝到两台服务器上 , 下面操作两台一样
经验总结扩展阅读
- 结婚的微信祝福句子
- 四十八 SpringCloud微服务实战——搭建企业级开发框架:【移动开发】整合uni-app搭建移动端快速开发框架-使用第三方UI框架
- 结婚的微博祝福句子
- 微信进去钱包怎么设置密码 微信进去钱包怎么设置密码保护
- Dapr实现.Net Grpc服务之间的发布和订阅,并采用WebApi类似的事件订阅方式
- Silky微服务框架之模块
- 国庆节微信祝福语简短
- 木签子可以放微波炉吗
- 一路向阳的微信签名 简短的签名很走心
- 一篇文章带你了解轻量级Web服务器——Nginx简单入门
