
恩施州2023年上半年中小学教师资格考试(面试)报名通告
一、时间安排
网上报名时间:4月14日9:00至17日16:00;
资格审核时间:4月14日9:00至17日17:00;
网上缴费截止时间:4月19日24:00;
【时间+条件+资格审核 2023年恩施州教师资格考试面试报名安排】打印准考证时间:5月8日至14日;
考试时间:5月13日至14日(以准考证显示的日期和时间为准) 。
二、报考条件
考生应符合《湖北省2023年上半年中小学教师资格考试(面试)报名通告》有关报考条件和要求,并具备下列条件之一,方可在我州报名面试:
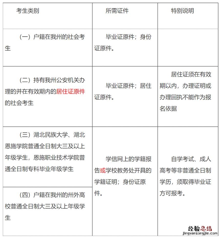
?。ㄒ唬┗Ъ谖抑莸纳缁峥忌?
?。ǘ┏钟形抑莨不匕炖淼牟⒃谟行谀诘木幼≈ぴ纳缁峥忌?
?。ㄈ┖泵褡宕笱А⒑倍魇┭г浩胀ㄈ罩拼笕耙陨夏昙堆?nbsp;, 恩施职业技术学院普通全日制专科毕业年级学生;
?。ㄋ模┗Ъ谖抑莸闹萃飧咝F胀ㄈ罩拼笕耙陨夏昙堆?。
注意事项:“中职专业课”“中职实习指导”“日语(初级中学)”、“俄语(初级中学)”、“日语(高级中学)”、“俄语(高级中学)”统一安排在武汉考区面试 。上述面试科目的考生请选择武汉考区 。
请考生认真研读上述报考条件和注意事项,不具备上述条件的不得在我州报名参加考试 。
三、网上报名
考生登录中国教育考试网,按照栏目指引进行网上报名,具体步骤见《湖北省2023年上半年中小学教师资格考试(面试)报名通告》 。
考生报名应上传本人近6个月以内的白底彩色证件照,照片中显示考生头部和肩的上部,不允许戴帽子、头巾、发带、墨镜 。照片不合格 , 将不能通过审核 。
考生应如实、准确填写报名信息,信息虚假错误将导致不能参加考试或者考试成绩无效 。
四、资格审核
为维护教师资格考试严肃性,准确核验考生身份 , 本次教师资格面试全部采取现场审核 。不受理微信、QQ、邮件等线上提交资料,请所有考生按要求到现场提供相应材料,具体安排如下:
时间:4月14日至17日(每日9:00—12:00;14:00—17:00)
地点:恩施市施州大道541号(恩施州教育考试院 , 州物价局公交站)

文章插图
咨询电话:8222833(8:30—12:00;14:30—17:30) 。
