
2023年秋季长沙县初一(限城区外来)年级新生入学网上报名时间定于2023年4月11日—4月25日(4月25日截止)进行,具体的报名指南如下,供大家进行参考 。
一、报名时间
2023年4月11日—4月25日(4月25日截止)
二、报名入口
【时间+入口 2023长沙县小升初新生入学网上报名指南】①手机端:
“长沙教育服务平台”微信公众号
②电脑端:
长沙市普通中小学入学报名系统(http://rxbm.csedu.gov.cn)
三、报名对象
凡2023年秋季需在城区入读公办学校初一年级(限城区外来)的新生必须登录网络报名系统录入相关信息,进行网上分片区摸底报名 。凡符合入学条件又没有在网上报名登记的学生,需要服从学位调剂 。
初一(限城区外来)新生是指符合城区入学条件,且需要到城区入读初一,目前在星沙、湘龙、泉塘、长龙、?梨五个街道以外就读的小六毕业生 。
四、城区初中一年级入学要求
城区是指星沙街道、湘龙街道、泉塘街道、长龙街道、?梨街道五个街道 。初一新生(限城区外来)按照居住地所属街道在对应片区进行网上报名登记 。凡符合入学条件的学生,按照学区划分方案和入学办法,根据现场资料查验情况,采取“相对就近、免试入学、适当调剂”的原则入学 。所有入学证明材料均由学校和相关职能部门进行严格审验,个人信息必须全面而准确,且遵守诚信 。
(一)入学基本条件
初一年级(限城区外来)参照小学生源排序要求执行 。
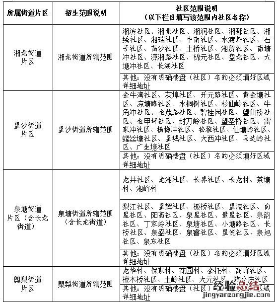
(二)星沙、湘龙、泉塘、长龙、?梨五个街道辖区范围内初一新生(限城区外来)报名片区划分
城区学校入学网上报名以实际居住地所在片区划分范围为准 。凡符合入学条件的学生,都必须在该片区进行网上报名登记 。
城区初一新生(外来)摸底网上报名片区划分情况如下

文章插图
五、新生报名入学咨询及监督电话
点击查看:
