植物孕期护肤选对不选贵,好用“零差评”的5款护肤品,效果不输大牌( 二 )
诗丸水乳
这款水乳主打葡萄籽护肤 , 能增强皮肤活性 , 对毛孔还有收缩和抑制的作用 , 加持迷迭香、海藻等多种植物成分 , 能起到抗阳化的作用 。 而且里面不添加酒精、防腐剂等刺激成分 , 孕期使用很放心~

文章图片
怎么说呢 , 用下来感觉皮肤有提亮的效果 , 但是要坚持用 , 我晚上用 , 早上起来脸上的暗黄会好很多 , 皮肤很细腻 , 脸上干燥粗糙感会减少很多 。 水乳质地相对清爽 , 上脸比较滋润 , 可以换种方式 , 用按压的方式分次上脸 , 脸上的状态会好很多 。

文章图片
除了水乳 , 孕期其他护肤品的选择也一样 , 主要根据自己的实际肤质情况选择 , 千人千面 , 不要盲听别人的推荐 , 学会自己辨别肤质 。
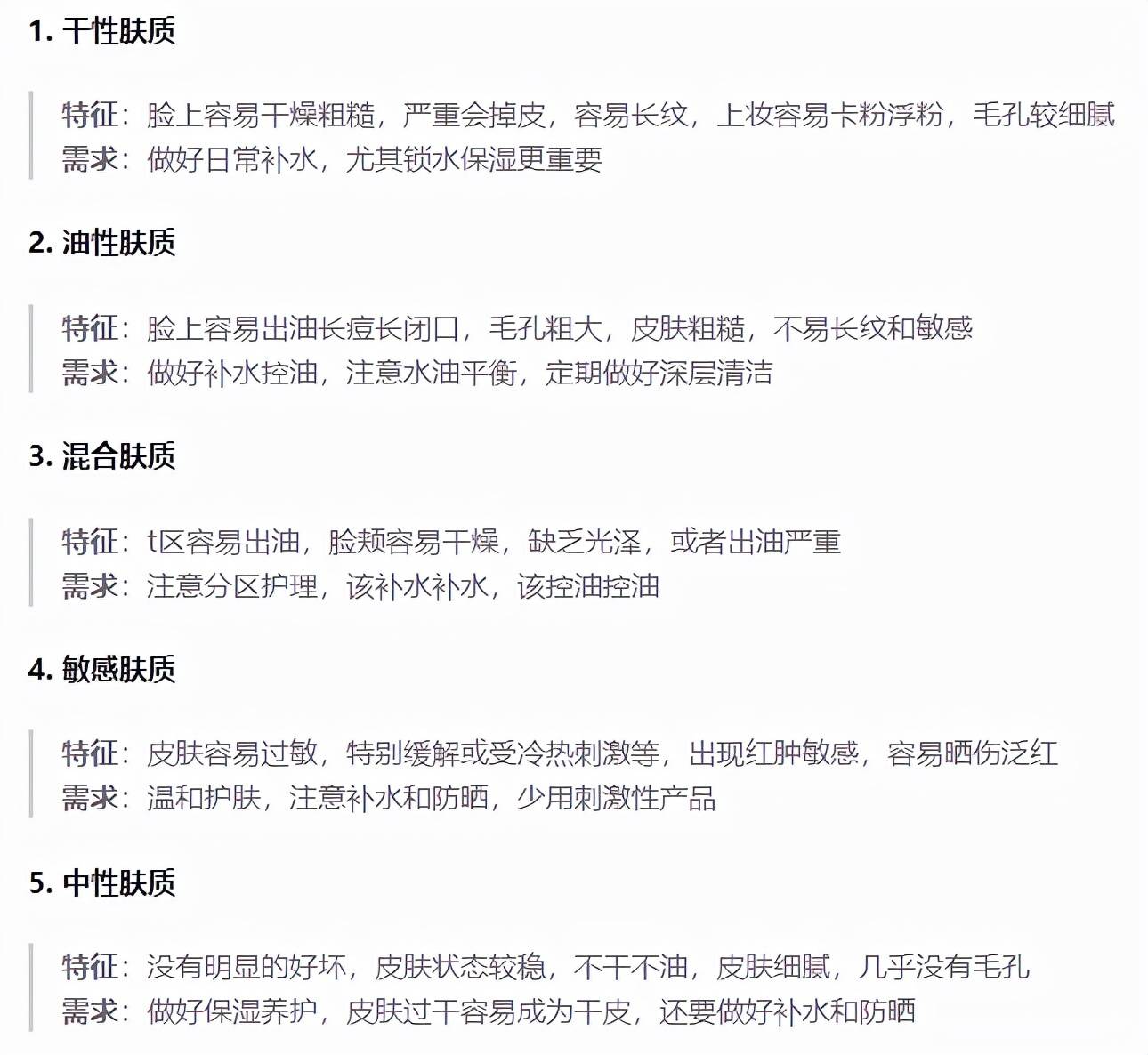
下面附上不同肤质的特征和护理需求 , 大家可以根据自己的情况对号入座~
【植物孕期护肤选对不选贵,好用“零差评”的5款护肤品,效果不输大牌】

文章图片
经验总结扩展阅读
- 下巴伊人小课堂 | 护肤:人人都有的“面霜”,怎么用才有效?
- 进行悄悄告诉女人:护肤牢记4个“秘诀”,四十岁看起来也很年轻
- 人体宝宝护肤品提到的角鲨烯,居然这么神奇?!
- 木之源不好用系列:又一波营销,这次是护肤的坑!
- 护肤品 国产化妆品哪个牌子好 十款最好用的国产护肤品排行榜
- 温漾 国产化妆品哪个牌子好 十款最好用的国产护肤品排行榜
- 雅漾 祛痘护肤品什么牌子的好 真正好用的祛痘品牌排行榜前十名
- 护肤品美白补水护肤品哪个牌子好?8款美白补水护肤品套装排行
- 马尾辫 孕期护肤要不要换程序?为什么孕期开始长色斑了?该怎么护肤?
- 颐莲依托福瑞达的玻尿酸护肤,颐莲做到了经典
