护肤品|8个护肤知识,你学会了吗?( 二 )

文章插图
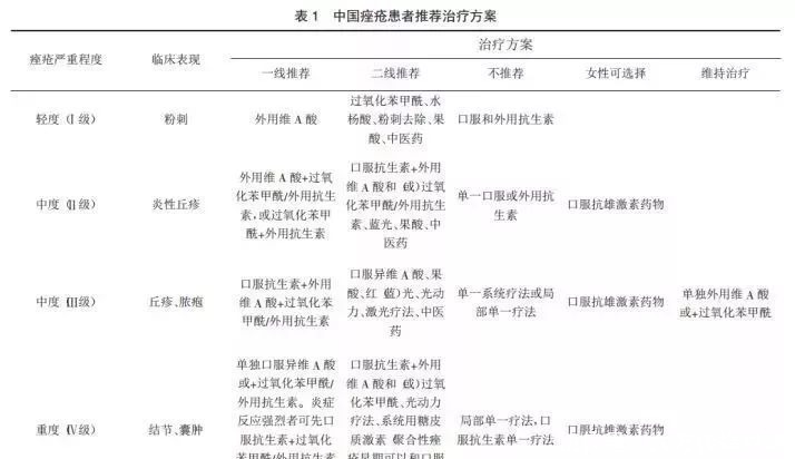
如果你只是想治标不治本,那么其实还是有外用药物和护肤品可以帮忙,从原理上说无非是抑菌和控油。常见的成分包括维 A 酸及其衍生物、过氧苯甲酰或者果酸水杨酸。⑧ 想要根治痘痘,调整饮食或用药治疗根据比较权威的痤疮治疗指南,可以有以下治疗方案参考:

文章插图
如果痘痘的问题比较严重,及时就医要比自己折腾重要得多!选择护肤品,最好的技巧就是理性不盲从,一定要先了解自己的情况,再选择正确的护理情况。人云亦云,很可能只会伤害自己。想了解更多护肤技巧可以在下面留言哦,想找化妆品OEM代加工可关注雅镁进行洽谈。
经验总结扩展阅读
- 下巴伊人小课堂 | 护肤:人人都有的“面霜”,怎么用才有效?
- 进行悄悄告诉女人:护肤牢记4个“秘诀”,四十岁看起来也很年轻
- 人体宝宝护肤品提到的角鲨烯,居然这么神奇?!
- 木之源不好用系列:又一波营销,这次是护肤的坑!
- 护肤品 国产化妆品哪个牌子好 十款最好用的国产护肤品排行榜
- 温漾 国产化妆品哪个牌子好 十款最好用的国产护肤品排行榜
- 雅漾 祛痘护肤品什么牌子的好 真正好用的祛痘品牌排行榜前十名
- 护肤品美白补水护肤品哪个牌子好?8款美白补水护肤品套装排行
- 马尾辫 孕期护肤要不要换程序?为什么孕期开始长色斑了?该怎么护肤?
- 颐莲依托福瑞达的玻尿酸护肤,颐莲做到了经典
