血管|光子嫩肤、皮秒、水光针怎么选?看完你就知道了( 三 )
基于以上结论
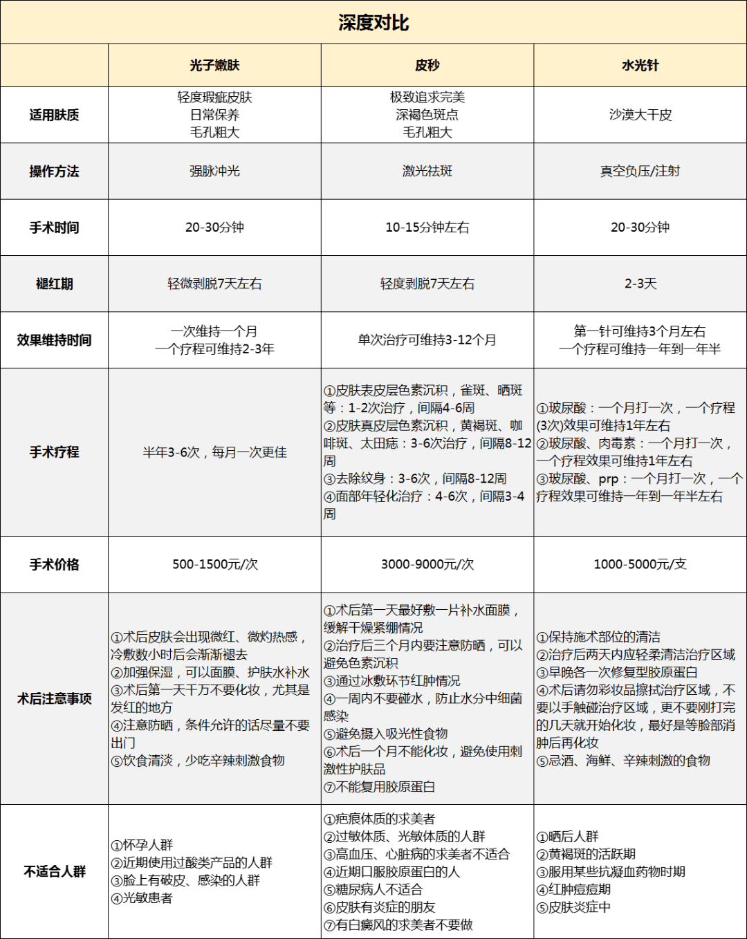
小编整理了一份深度对比表!
??点击大图保存本地??

文章图片
升单路径
①
按疗程叠加
无论是光子嫩肤、皮秒还是水光针 , 第一次的维持时间基本都在1-3个月 , 想要维持长期效果 , 可以推荐3-6次多次治疗 , 可维持一年以上时间 , 稳步改善 。
②
光子嫩肤+水光针
先做光子嫩肤 , 当天就可以做水光针(等光子退红稳定后) 。 因为光热作用会带走皮肤水分 , 这时搭配水光针 , 刚好很完美的结合了 , 效果更佳 。
③
光子嫩肤+皮秒
可以先做光子嫩肤 , 两周之后再做皮秒 。 二者联合可以美白淡斑、收缩毛孔改善红血
经验总结扩展阅读
- 牛奶美容院的皮肤护理项目 NIR牛奶光嫩肤和光子嫩肤该如何选择
- 光子光电美容有什么项目值得做?
- 白萝卜美白嫩肤的10种食物
- 皮肤 想要皮肤好,医美还是护肤品?光子嫩肤的体检报告
- 血管巨能美丨3 个常见的基础护肤误区,你踩雷了吗?
- 血管白头发是怎么长出来的?
- 医美 半年内做了3次光子嫩肤,光子嫩肤真实反馈!
- 血管女性不想老太快,可以多吃3种食物,营养丰富、滋润肌肤!
- 方法维生素e软胶囊涂脸可以祛痘印吗,三个小方法,帮你嫩肤去痘印
- 因为郭金月主任:光子嫩肤痛一点还是水光针痛一点?
