生肖 如何实现2022年目标?这里有50个专家建议给你!(第一集10个)

文章图片

文章图片

文章图片

文章图片

文章图片

2021年即将过去 , 你过得如何呢?
无论你过得如何 , 它也即将成为过去了!
那么 , 你的2022年的年度目标有了吗?
如果有的话 , 如何去实现呢?
仅仅做出决定 , 是不够的 。
改变你的命运 , 不仅仅是做出决定——而是要有办法持续去做它!
怎么做呢?
以下是美国专家的一些提示 。
1 设置可达到的目标“实现你的决心的第一步是设定一个你可以实际达到的目标 。 “
“成功的人都会做出合理的决定 , ”《晚年抑郁》一书的作者、心理学博士黛博拉·塞拉尼 (Deborah Serani) 说 。 “不切实际的决定会让你失败 。 ” 例如 , 与其发誓变成一名超模般身材的人 , 不如制定一个计划减肥10斤 。
2 一次改变一件事【生肖 如何实现2022年目标?这里有50个专家建议给你!(第一集10个)】“一次想做太多东西 , 可能会适得其反 , ”畅销书作者、纽约市的Be Well和11-11 健康中心的创始人 Frank Lipman 说 。 ”相反 , 放慢脚步 , 首先选择一件事情 。 一次只做一个改变 , 完成了之后 , 再带动其他目标 , ”他说 。
3 明确你的目标过于笼统的目标不行 。
“所以 , 一旦你设定了你的目标 , 比如说 , 减肥 , 就具体点 , ”Serani 博士说 。 “你打算怎么减肥?你可以说 , ‘我要去健身房锻炼身体’ , 这样不行 。
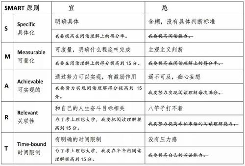
你最好说 , ‘我每周去健身房两次 。 ’”她建议设定一些 SMART 的目标(具体的、可衡量的、可实现的、有关联的和有时限的)来帮助你坚持你的计划 。
4 反思如果你的决心是“吃得更健康” , 您首先需要反思有那些不良的饮食习惯 。 Belly Fat Diet For Dummies(美国的一本饮食杂志) 的某作者说:“写下你吃的所有东西 , 跟踪你三天的饮食习惯 , 然后诚实地评估它们 。 ”
你将能够看到所有不该吃的东西(例如 , 深夜吃零食或外出吃午饭) , 然后确定需要改进的地方 。
5 将解决方案分解为更小的步骤一旦你有了目标 , 试着把它分解成几个步骤;专注于每个子目标可以帮助你实现更大的目标 。
耐力运动员兼教练克里斯托弗·伯格兰 (Christopher Bergland) 为《今日心理学》 ( Psychology Today)写道:“通过每天制定‘微观目标’ , 您将获得多巴胺的‘叮叮叮’不断袭来的感觉 , 并继续为实现长期‘宏观’目标而努力 。 ” 。
例如 , 每天跑步、健身 。 无论多长时间 , 关键是每天进行 , 不要中断 。
6 逐渐改变目标是逐渐达成的 , 不可能一口吃一个胖子 。
完成目标的过程 , 是渐进式的 。 “确定你可以做出的一两个小改进 , 例如在午餐时添加更多蔬菜 , 或在你吃晚餐时关掉电视 [为了吃得更好更专心
, ”
经验总结扩展阅读
- 表皮层冬季如何正确的补水
- 挑出来如何让脸上痘痘消停?痘博士来告诉你办法
- 高空飞行护肤攻略--高空中如何保持肌肤状态,成为机舱内最靓的仔
- 方法如何辨别自己的肤质?
- 痘痘 痘痘肌如何挑选护肤品?
- 遮瑕 不同肤质应该如何挑选遮瑕?最实用的遮瑕挑选测评,请收藏 。
- 发型 减肥达到目标后如何长期的保持
- 整体圆脸女生该如何从土气变时尚?看赵丽颖就知道了!
- 李奕霏19岁女孩花百万按照刘亦菲整容,梦想破灭后,她的现状如何
- 人群如何顺应美业潮流开展身体塑形项目,美院身体塑形仪器如何选择?
