国家药监局|做面部清洁时,洁面皂真的比洗面奶更好吗?
为了自己这张脸,不少人真的是没少费心思:从洗脸到敷面膜,再到搽精华涂面霜,还得时不时做下美容按摩……美丽事业真不愧是拉动经济发展的一股强大力量啊~
其中,洁面作为护肤的第一步,对整个护肤工作有着重要的意义,而选好洁面产品,是做好洁面步骤的必要条件。
市场上常见的洁面产品,除了肥皂、香皂以及洗面奶、洁面慕斯外,还有近些年比较热门的洁面皂。据商家称,这种洁面皂相较于传统肥皂与香皂,除了采用纯天然成分制造,更加安全无刺激外,还添加了许多滋润皮肤的其他成分,如精油、植物提取物等。使用洁面皂进行清洁,不仅能获得更好的清洁效果,还能在洁面过程中滋润肌肤,一举两得。
洁面皂真的有这么好吗?

文章插图
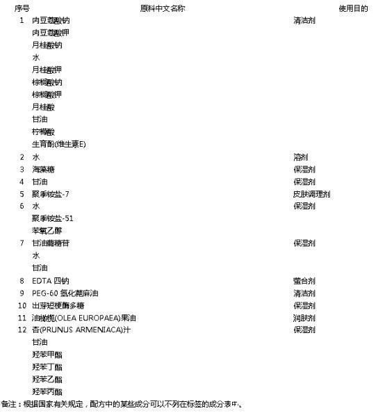
洁面皂里都有啥我们选择了市面上几款热门洁面皂,在国家药监局网站上查到了相关备案信息:
产品一:某品牌男士洁面皂

文章插图
产品二:某品牌草本洁面皂

文章插图
产品三:某品牌滋润洁面皂

文章插图
通过成分表我们不难看出,尽管不同洁面皂的成分差异较大,但基本上都是以脂肪酸盐(如棕榈油酸钠、月桂酸钠、肉豆蔻酸钠等表面活性剂)为清洁剂,根据产品需要添加诸如甘油等保湿剂、植物提取物等皮肤调理剂,并通过添加着色剂营造出不同颜色的皂类产品,也就是说,尽管洁面皂的成分更加丰富,但本质上与香皂还是差别不大的。

文章插图
洁面皂和洗面奶,谁更温和?自洁面皂这一产品问世以来,不管添加了什么样的成分,都会有“温和不刺激”的说法,甚至有点产品号称“比洗面奶更温和,洁面后不紧绷”。事实真是如此吗?
洁面产品对于皮肤的刺激主要源自其清洁成分表面活性剂,而表面活性剂对于人体皮肤、毛发、眼睛,尤其对皮肤和眼睛的温和性是一个很难定义的概念,截至目前仍未有一个统一的标准。因此,所有的“温和不刺激”其实都是相对而言的说法。
一般认为,表面活性剂对皮肤的刺激性,与其pH值有关。人体皮肤表面的pH值呈弱酸性,而洁面产品中的表面活性剂的pH值多为弱碱性,所以洁面产品中的表面活性剂除了能够清理皮肤表面的污垢外,也会对我们皮肤的环境造成一定影响。
市面上主流的洗面奶表面活性剂主要有皂基型和氨基酸型,皂基型表面活性剂的pH值要高于氨基酸型表面活性剂,所以一般认为使用皂基型表面活性剂的洗面奶对皮肤的刺激性要高于使用氨基酸型表面活性剂的洗面奶。
皂基型表面活性剂一般显示为“脂肪酸+碱”的组合,比如成分表前列同时出现“肉豆蔻酸+氢氧化钾”、“月桂酸+氢氧化钠”之类的组合;而氨基酸型表面活性剂通常显示为“xx酰xx氨酸”,比如成分表前列出现“椰油酰甘氨酸钾”、“月桂酰甘氨酸钠”等成分。
值得注意的是,一般洗面奶不会简单地使用一种表面活性剂,而是多种表面活性剂组合共同作用,区分其属于皂基型还是氨基酸型主要依据是在成分表上的排序,如果成分表靠前的表面活性剂是皂基型的,那么这就是一款皂基洗面奶;如果成分表靠前的表面活性剂是氨基酸型的,那么这就是一款氨基酸洗面奶。
经验总结扩展阅读
- 小美女子做全麻隆鼻,术后2天竟发现当时已怀孕,术前检查却毫无征兆
- 面的【兰州化妆培训】学化妆是她做得最对的事!
- 颐莲依托福瑞达的玻尿酸护肤,颐莲做到了经典
- 护发素 女生想让头发更柔顺,洗头时做到这几点,只要几分钟效果看得见
- 做法完全不使用护肤品的做法正确吗?-DR海璞诺
- 全麦面包 为何减肥瘦了十几斤,体型却没变化?或跟5个原因有关,早做了解
- 运动 当少吃多动也不见瘦之时,要怎么做,才能扭转局面继续瘦下去?
- 修容 ?“皮相化妆”和“骨相化妆”到底区别在哪?做对了堪比“换头”!
- 因为头皮爱出油、头发显油腻,做好这几步准没错
- 巨蟹座 邦女郎安娜外出做美甲,连脚趾也不落下,网友:美女全身都要美
