苏魁斌说情感|Onenote,Ulysses和Effie哪个更适合采编?

文章图片

文章图片

文章图片
【苏魁斌说情感|Onenote,Ulysses和Effie哪个更适合采编?】

文章图片

众所周知 , 采编的工作和文字有着密不可分的联系 , 作为采编 , 不仅需要审核和修改别人的文字 , 还需要自己创作 , 可见写作在采编工作内容中占据着怎样重要的地位 。 那么对于采编工作者来说 , 是否有一款适合他们的写作软件呢?
本文针对采编工作者的写作需求进行分析 , 认为一款适合采编的写作软件要方便进行素材的收集 , 要能够带给采编工作者良好的写作体验 , 还要能够适应于各种写作环境等等 , 结合这些需求 , 选取了三款有着良好口碑的写作软件:Onenote、Ulysses和Effie , 就软件特色 , 可导出格式和思维导图这三个方面做一个横向的测评 , 希望帮助更多的采编工作者找到一款适合的写作软件 。
\u0001
软件特色
?Onenote
Onenote作为微软家族中的一员 , 编辑能力很强大 , 除此之外 , Onenote的界面设计在众多软件当中也非常新颖 , 因为Onenote的界面是可以无限延展的 , 为写作提供了充足的空间 , 尤其适合在进行复杂的写作或者大量素材整理的时候使用 , 对于采编来说无限延展的界面更加方便展开工作 。
?Ulysses
Ulysses这款写作软件非常适合于长文写作 , 相信了解过这款软件的朋友们知道 , 这款软件的产生源自于设计者想要一款写网文的写作软件 , 也是由于这样的开发动机 , Ulysses注重软件的编辑能力 。 以软件采用的Markdown输入语法来说吧 , 几乎包含了Markdown语法的全部操作 ,
\u0001
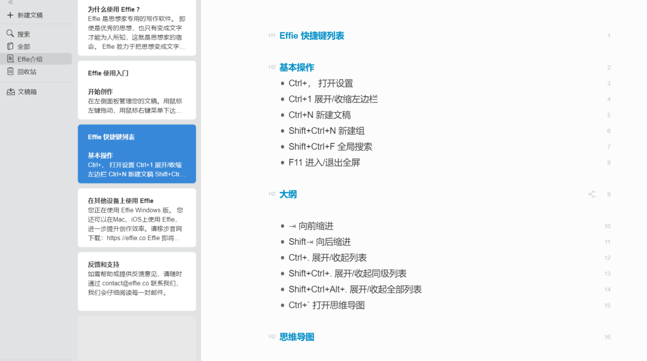
?Effie
Effie作为一款写作软件 , 专注于带给创作者更好的写作体验 , 所以如果说这款写作软件有什么特色的话 , 那就是设计非常用心 。
\u0001
其实 , 从写作的角度来说 , 不管是怎样的创作都需要创作者集中全部的注意力去完成 , 所以写作软件呈现给创作者的感觉非常重要 。 Effie一直以来都非常注重这一点 , 最直观的设计界面 , 采用激进的极简主义风格 , 三栏式的结构通过利用背景颜色进一步整合 , 让整个版面看上去就像是两个板块 , 更加整齐了 。 最重要的编辑区域干净的就像是一张大白纸 , 设计者为了给创作者还原写作最原始的状态 , 将顶部的功能控件都设计成了“隐身模式” , 这些按钮只在需要的时候 , 移动鼠标到顶端的时候才会出现 。
\u0001
从输入语法上来看 , Effie采用了Markdown的输入语法 , 且Effie保留了语法当中最基础最重要的部分 , 这样的设计既保证了创作者实现双手脱离鼠标输入和排版的写作快感 , 同时又照顾了那些对于Markdown输入语法完全陌生的创作者 , 减少他们的学习成本和学习压力 。
经验总结扩展阅读
- 为什么要学会放手?是为了放过自己
- 致我们人生中,那些说散就散的人
- 一个人真正的独立,是从攒钱开始的
- 阿富汗与不同国家商业体系
- 生活听语兮:大声说爱你,喜欢就大胆说出来
- 真正的友情,从不喧哗
- 深圳宝山技工学校│有些事,说出来,那都不是事!
- 换一种思维,换一种人生
- 会偷三种懒,享尽一生福
- 有一种刻在骨子里的修养,叫不说
