
文章图片
8.核心判定节点:影响业务模式和产品设计
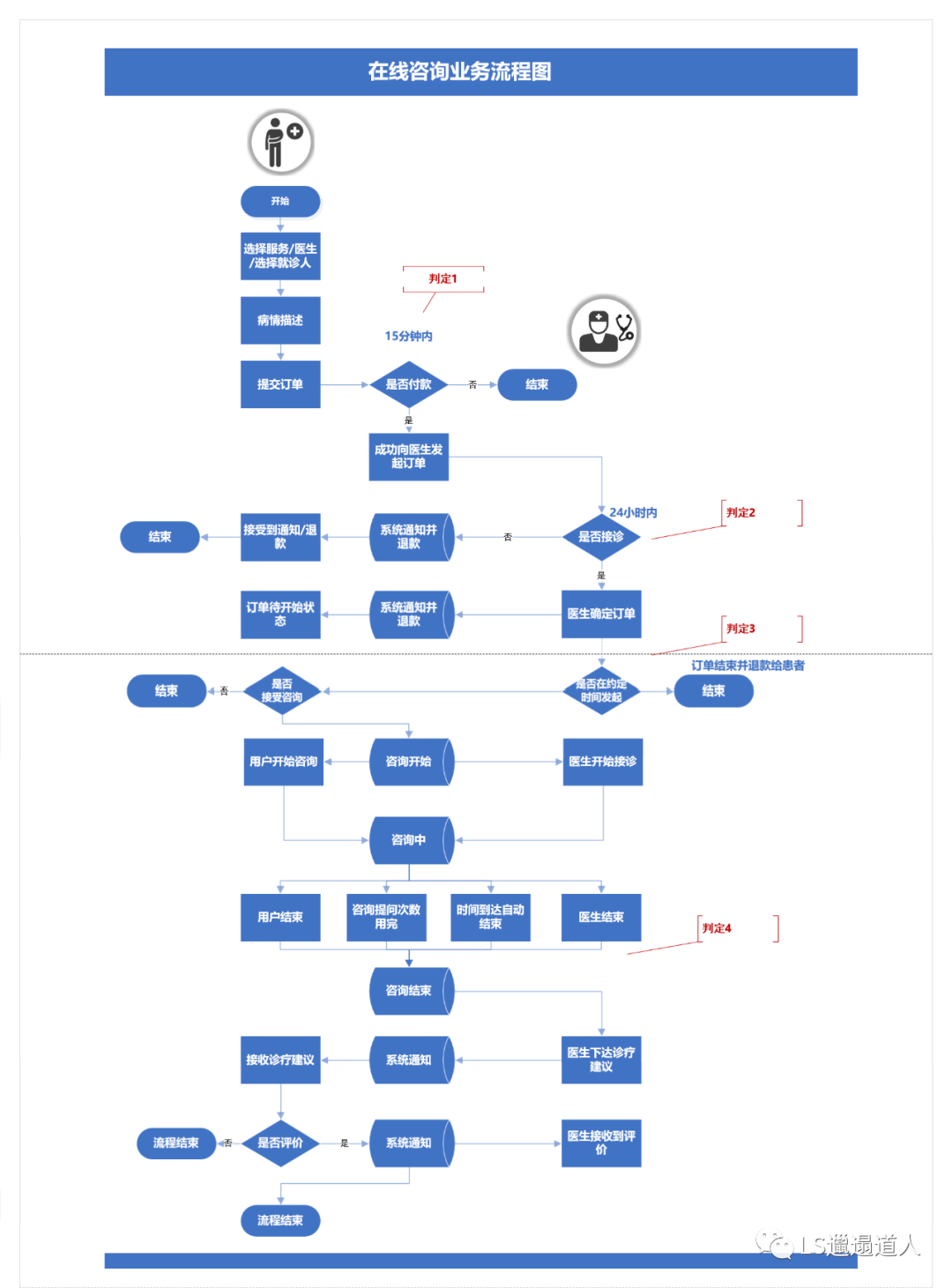
在线咨询的流程里 , 存在一些关键性的判定节点 , 不仅影响产品功能的设计 , 还关系到医院和平台实际在线咨询的开展 , 也会影响到未来的业务模式 。

文章图片
8.1订单生成阶段——下单后支付时间
一般会根据医院实际情况 , 要求在5分钟或15分钟内完成支付 , 只有完成了支付订单才生成 , 才会继续下一步;
8.2开始咨询阶段——医生接诊方式
①有权选择是否接诊:医生根据自己私人时间选择是否接单
医院为主导的互联网医院里 , 医护人员有繁重的任务 , 要为病人治疗、手术、随访跟进患者情况等 , 可能并非完全精力放在在线问诊上;另外 , 当患者的病情描述 , 和医生所擅长治疗的疾病不太匹配时 , 也可能会选择不接单 。
②一般是必须接诊:医院/平台安排医生值班
系统分配和患者选择医生本质上是两种不同的业务模式 , 运营逻辑和产品逻辑都是有一些区别的 , 这里不做过多的详细描述 。
当医院组建在线问诊的医生团队 , 能够支撑起全科在线问诊时 , 在当患者发起订单时 , 一般情况下根据患者选择科室和疾病描述 , 系统自行分配医生 , 这种模式下必然需要及时响应;或者患者预约了医生 , 医生会接受 , 但是会选择合适的时间和患者沟通;
平台型以微医、杏仁医生、好大夫、平安好医生等平台 , 签约合作了较多医生的情况下 , 可以由系统分配医生;但是 , 当选择了对应医生时 , 一般情况是在预约的时间和医生进行沟通 。
8.3开始咨询阶段——医生是否发起 , 患者是否接受
双重判断通过后 , 在线问诊才算正式开始:医生是否发起 , 患者是否接受;因为 , 服务本身就是由医生和患者两个角色在线沟通交流疾病、病情、用药等才能够完成 。
8.4咨询结束——结束方式
咨询会有一个规定的时间内完成 , 超过时间自动结束;部分咨询是按可咨询次数收费 , 用完了不续费自动结束 , 当然医生会根据已知的信息做一个咨询建议;医生或患者结束 , 当医生觉得交流后已经了解的足够多的信息了 , 将会主动结束咨询 , 患者结束的情况比较少一些 。
05 简谈在线咨询
1.在线咨询的诉求差异:补充功能VS商业化诉求
在线咨询的核心功能在产品的设计上 , 企业主导和医院主导型的比较大的差异 。
医院期望在线咨询是一个补充 , 重点关注的是能否为用户或者患者提供产品服务的工具属性 , 能够对线下实体医疗院内医疗已有的流程做补充 , 没有流量诉求也没有任何的过多的需求 , 非常重视是否有这样的功能 , 互联网医院评级的指标之一 。
平台型的话 , 有商业化诉求 , 基础医疗服务是起点 , 增值服务商业化是目标 。 在线咨询 , 是线上所有业务展开的起点 。 在线咨询服务做好了之后卖药、卖保险、服务包推荐等的商业化诉求 。 非常重视用户体验 , 重视宣传和推广带来的新增用户数、留存率 , 咨询结束后的增值服务和其他服务购买情况 。
1.1业务展开的差异
医院主导型 , 医院希望不打扰医生 , 因为医生资源相对有限 , 一家大三甲可能医生500+以上可以做线上咨询 , 但是本身就有大量的医疗工作任务 , 能够花在在线咨询上的时间有限 。 短期来看 , 在线上咨询投入过多后 , 带来的实际收入、医院流量增长极为有限 , 并且可能会影响到医生的工作 , 对平台运营管理能力相对不足 , 所以暂时无法保证服务响应速度和回复率 。
经验总结扩展阅读
- 分析面部美学分析一下,为何一些演员扮演古装会变丑
- 活动网店高成交率高的逻辑揭露:产品图作用+分析
- 分析安徽美术艺考:校考遇到色彩头像想要拿高分,学会从这几个角度分析!
- 泰妆 彩妆师分析「五官量感」适合妆容风格,找出你的完美妆容
- 分析彻底清洁毛孔的10个明智做法
- 底妆 彩妆师分析「五官量感」适合妆容风格,找出你的完美妆容
- 分析彩妆师分析「五官量感」适合妆容风格,找出你的完美妆容
- 分析韩国魅力女神朴信惠,她的颜值到底有多高?
- 因为宋慧乔的抗衰脸面部分析启示录。
- 香精 秋冬季宝宝面霜如何选,8款主流产品逐个分析
