
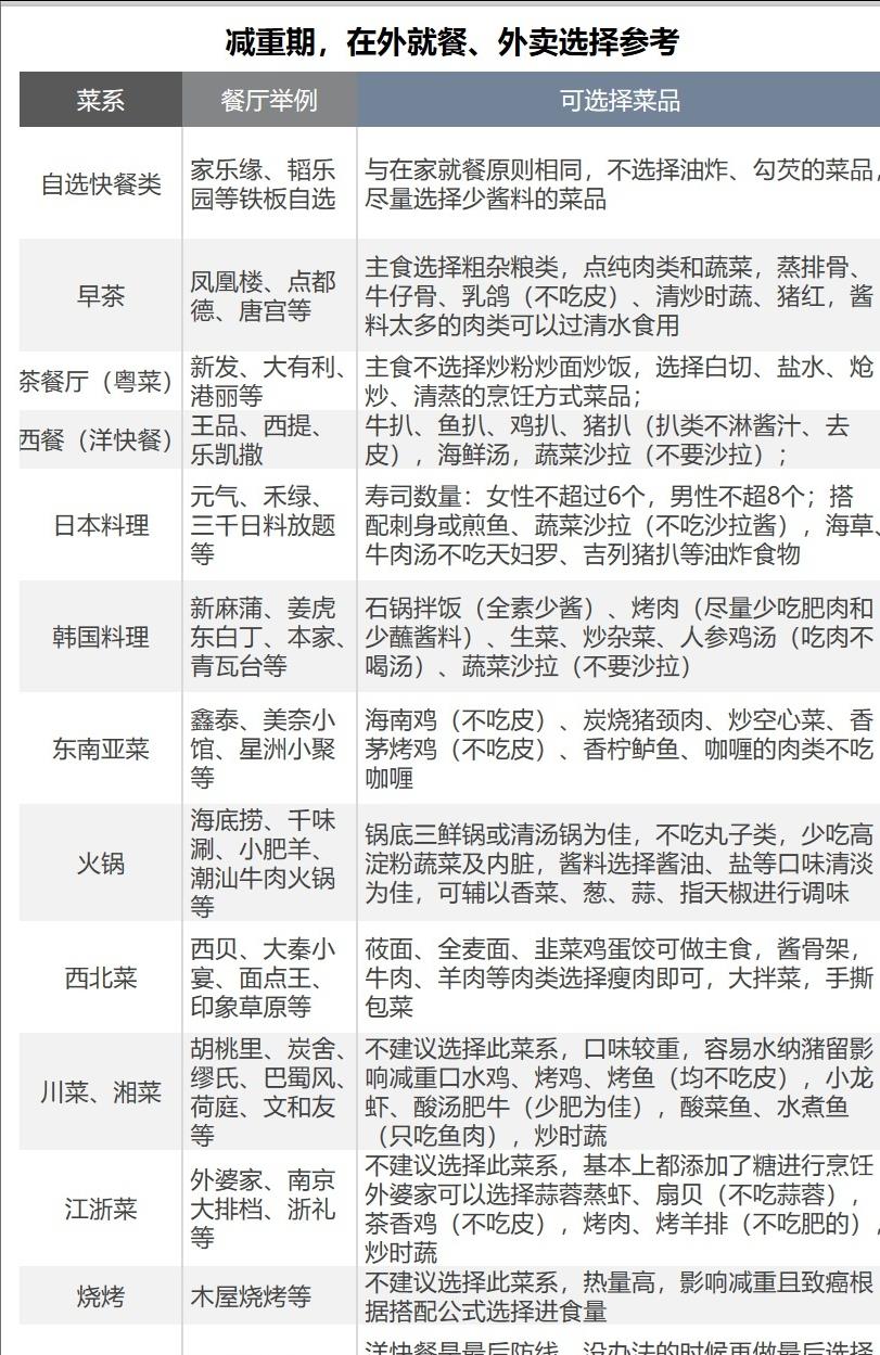
文章图片

文章图片

文章图片

为什么现在的人越来越容易胖?
很多人可能没有意识到 , 我们身处的环境在一步步影响我们 , 其中一个因素很重要 , 但很多人容易忽略 , 那就是吃外卖 。
随着各类平台的崛起 , 吃外卖这件事这几年已经成为大家生活的常态 , 尤其是对于上班族来说 , 没时间自己准备 , 每天时间很赶 , 就只能点外卖吃了 。
来参加减肥的很多朋友都是这种情况 , 自己没法做 , 每天都吃外卖 。 因为很多外卖都是比较油腻 , 口味比较重 , 意味着能量很容易超标 , 很多人就是这样一步步的长胖的 , 那是不是就不能吃外卖了呢?或者吃外卖就不能减肥了呢?
也不是的 , 只要你掌握到方法 , 合理的选择 , 减肥期间也是能够吃的 , 最近一位小伙参加减肥两个月了 , 瘦了15斤 , 她每天要上班 , 中午只能点外卖 , 这种情况 , 一方面早餐和晚餐会进行调整 , 另一方面就是中午点外卖也会调整 , 适当的选择 。
只要做好下面这几点 , 减肥期间吃外卖照样能够瘦下来 。
一、点外卖容易出现的三个问题
1、食物太重口味
现在很多的店家为了追求食物的口感 , 会放很多的调味品 , 不管是油盐糖 , 对于减肥都会有影响 , 尤其是油糖 , 是最大的供能物质 , 而盐摄入过多 , 会导致身体锁水 , 影响体重 。
2、主食太多
很多食物的主食比较多 , 比如面条、盖浇、炒粉等等 , 主要就是碳水化合物 , 并且会伴随足够的油 , 热量容易超标 。 再加上只有主食 , 缺乏蛋白质和蔬菜 , 很容易导致营养不良 。
3、有隐形热量
有些食物看上去能量很低 , 会给你一个误区 , 但实际上能量很高 , 比如很多的沙拉 , 沙拉本身的热量并不高 , 但是沙拉酱热量很高 。 还有汉堡包 , 按理说汉堡包有主食有蛋白质有蔬菜 , 是比较理想的一餐 , 但是里面一旦加了沙拉酱 , 热量也会蹭蹭往上涨 。
二、如何合理吃外卖呢?
1、首先我们选择的外卖要合理搭配 , 主食蛋白质蔬菜都要有 。
主食一般外卖都是精细米饭 , 也可以 , 不过只吃一半或者三分之一 。 如果主食有其他类型的 , 比如红薯、紫薯、玉米 , 也可以选择这些 。 也可以不要主食 , 选择高淀粉的蔬菜 , 比如土豆、莲藕、山药这些 , 有了这些蔬菜 , 就可以当主食了 。
蛋白质主要是选择精瘦肉 , 鸡鸭鱼猪牛羊都可以 , 吃得时候记得不要吃皮 。
蔬菜最好选择低热量的 , 比如绿叶蔬菜、菌菇类蔬菜、海藻类蔬菜 , 清炒 , 少放油 , 否则蔬菜吃多了油也吃多了 。
2、选择的食物最好是清炒 , 炖煮 , 凉拌 。 不要干锅、油炸类的食物 , 不仅口味重 , 油脂含量也是很多的 , 要知道油的热量是最高的 。
3、准备一碗白开水 , 这个好操作撒 , 对于比较油腻的食物 , 可以选择适当涮一涮 , 减少点油脂和调味料 , 这样有利于控制好能量摄入 。 同时 , 餐前可以喝一杯水 , 这样能够有一定的饱腹感 , 有助于正常饮食的时候控制好量 。
经验总结扩展阅读
- 穿衣搭配 越吃越瘦的5种减肥美食
- 菠菜 美国28岁女子从小患多毛症,减肥怀孕都无法改变,勇敢正视自己
- 跑步 体重超过“这个数”的人,不适合跑步减肥,脂肪难减下去还易伤身
- 肠胃 减肥的人,改掉这几个坏习惯,你才能慢慢瘦下来
- 穿衣搭配 短发穿搭没那么难!适合短发女生的日常搭配示范,又美又温柔
- 短发 女士发型别乱来,选对目标再裁剪,都说很不赖
- 明星 艺人经纪曝明星减肥采用极端方法,精神差眼神不聚焦,不停地喝水
- 节食减肥 减肥只需饿着瘦?其实燃烧的并不是脂肪,甚至更扎心……
- 护肤 张大仙是怎么减肥成功的?
- 焦虑症 春节前,减肥超容易的TOP5星座!
