d. 兴趣
兴趣是我们在安全的环境中 , 被一些新颖的人、事、物吸引了注意力时感受到的情绪 。我们会被兴趣牵引着 , 去探索、尝试 , 去消除神秘 , 了解更多 。兴趣可能出现在我们回家的路上 , 当我们发现有一家新的饭店开业 , 我们想试试看它的味道;当我们阅读一本充满了新观点的书时 , 我们也会大感兴趣 , 想把新知识吸纳进来 , 和先前作比照 。
e. 希望
相比平淡的日常 , 往往在事情发展对我们不利或者存在不确定性时 , 我们更容易感受到希望 。希望的核心是我们相信事情能好转、好事有可能发生的信念和愿望 。即使遇到难关 , 希望仍然让我们隐隐相信:不论现在如何 , 事情变好的可能性是存在的 。
人类的大脑功能 , 让我们拥有了看向未来的能力 。但也是因此 , 让我们也会为尚未发生的灾难而焦虑 。如果没有希望 , 我们就可能被对未来的恐惧和绝望淹没 。
因为相信未来还有可能是好的 , 我们才愿意继续生存下去 。

文章插图

文章插图
如果你感到生活中缺乏积极情绪 , 那么有一条好消息是:积极情绪可以被创造 。而让生活中充满更多积极情绪的方法 , 是有意识地将积极情绪插入到生活的不同方面里 。
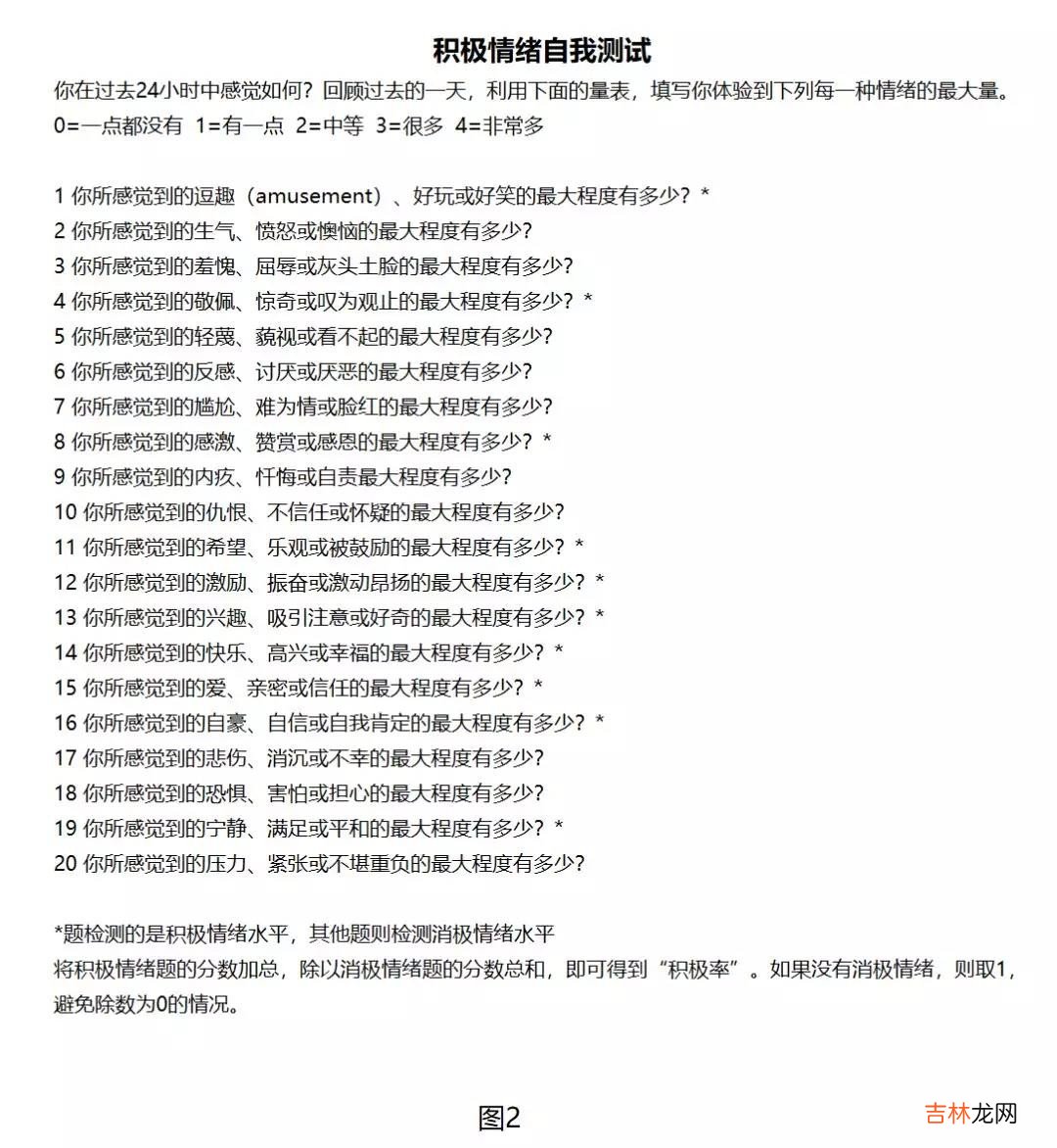
a. 了解我们的积极率
想要了解自己的积极率 , 可以做一做“积极情绪自我测验”(见下图)来检测你当前的积极率 。

文章插图
需要注意的是 , 我们无需太关注单日的积极率 , 不用强求每天都要超过3:1 , 因为情绪在一段时间内会有变化和波动 。只要一段时间内、总体而言有足够的积极情绪即可 , 所以建议记录一段时间的积极率再做计算 。
b. 有意识地关注积极的事物
对处于消极状态下的人们而言 , 消极事件更容易引起他们的注意 , 结果使得人们更加坚信“生活是痛苦的” 。而这时就需要我们有意识地去记住和看到生活中积极的部分 。我们可以做一本“积极生活日记” 。
此外 , 长期坚持记录生活中的积极感受 , 能够帮我们了解日常生活中的事件对我们的影响 。长此以往 , 我们会明白哪些事件能让我们感到更舒服 , 可以有意识地在生活中多做这类事 , 增加积极情绪在生活中的比重 。
c. 想象你实现了心愿的样子
试着想象一下自己的未来:先想想自己的心愿是什么 , 并非常详细地将它形象化 。研究发现 , 仅仅通过经常想象自己梦想成真 , 就会让人有更稳定的积极情绪体验 。
尽管还不清楚想象/形象化的作用机制是什么样的 , 但确定的是 , 它能让我们将自己的目标和动机与心愿相匹配 , 在生活中更容易找到和心愿有关的、能促成我们梦想实现的资源和内容 。
d. 减少某些制约我们的思维习惯
我们的一些思维习惯阻止了我们感受积极情绪 。比如 , 在感到积极情绪时 , 我们可能会强烈地试图抓住它 , 希望它留得久一些 。然而这种做法恰恰导致相反的结果:不是削弱积极情绪 , 就是制造了焦虑感 。我们可以做的是练习对情绪的接纳:顺其自然地对待积极情绪 , 不带评判地观察它、感受它、任它离开和回来 。
经验总结扩展阅读
- 农村养老保险交哪个档次最划算2022
- 烫伤用什么方法好的最快
- 清明节哪天上坟最好 清明节哪天适合下葬
- 拖欠农民工工资最快解决方法4种 合肥农民工工资拖欠最快解决办法
- 最近谁会对你做出背叛的行为?
- 必进,测测你最容易交错哪种朋友
- 衣服上有油渍怎么清洗最有效
- 刮油最狠的四种减肥食物是什么
- 1个斗的人和几个斗的人最配,最佳婚配2斗、7斗、10斗
- 新鲜艾叶怎么保存最好
